为落实共青团中央、教育部、全国学联联合下发的《中华全国学生联合会章程》以及《昆明医科大学章程》,并结合《关于推动高校学生会(研究生会)深化改革的若干意见》和《普通高等学校学生会(研究生会)章程制定办法》等文件要求,接受广大师生监督,现将我校2024-2025学年研究生会改革情况公开如下:
1改革自评表
校级学生会组织改革自评表
标注“★”为核心指标;标注“▲”为观测指标





2 昆明医科大学研究生会章程









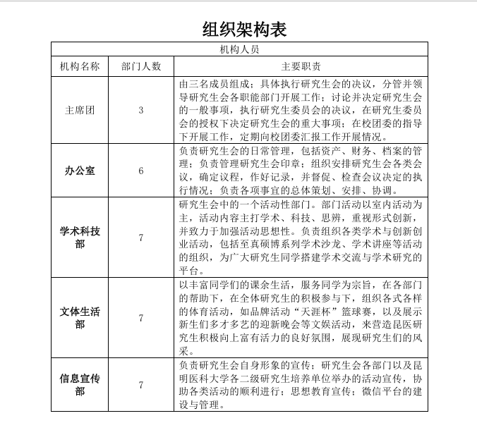
3 校级组织工作机构组织架构表
4校级组织工作人员名单
5 校级组织主席团成员候选人产生办法
根据《中华全国学联章程》和《关于推动高校学生会(研究生会)深化改革的若干意见》等有关规定,校级研究生会主席团候选人由学院(系)团组织推荐,经学院(系)党组织同意,由学校党委学生工作部门和学校团委联合审查后,报学校党委确定。
6 校级组织主席团成员选举办法
研究生会委员会下设主席团,主席团成员由研究生代表大会差额选举产生。
7 校级学生(研究生)代表大会召开情况
昆明医科大学第三十五次学生代表大会、第八次研究生代表大会于2024年11月9日在呈贡校区召开。
大会的主要议程听取和审议昆明医科大学第三十四届学生会和第七届研究生会工作报告;选举产生昆明医科大学第三十五届学生会主席团成员和第八届研究生会主席团成员;提案征求广大同学对学校工作的意见和建议;讨论和决定应由学生代表大会决定的其他重大事项。
大会以无记名投票的方式和差额选举的办法,选举产生了昆明医科大学第八届研究生会委员会7名;研究生会主席团成员3名。
在2024年11月9日召开了第三十五届研究生会委员会第一次会议上,通过了张定程同学担任校研究生会轮值主席,并通过了皮筱娟同志担任校研究生会秘书长。
昆明医科大学第三十五届学代会、第八届研代会

开幕式现场
全体奏唱国歌现场
分团讨论现场
昆明医科大学第三十六届学代会、第九届研代会研究生代表大会合影
8 校级学生(研究生)代表大会代表产生方法
研究生代表名额按照大会代表名额不低于全日制在校研究生人数的1%的规定,并根据各选举单位研究生人数,进行分配。推选代表的工作在各级党组织领导下,依据代表名额的分配,召开研究生大会或研究生代表会议选举产生。代表候选人预备人选名单,需要在各单位团委指导下,征求同级党组织意见,并在所在单位研究生中充分酝酿后提出。最后,在酝酿协商的基础上,代表候选人采用无记名投票和差额选举的办法选举产生。
9 主席团成员和工作部门负责人述职评议办法

10 校团委指导研究生会主要负责人
要求:
自评情况须严格按照模板公开,并在文末附以下内容“以上自评公开内容如有不实情况,可发送邮件至云南省学联秘书处邮箱ynxuelianban@126.com或全国学联秘书处邮箱xuelianban@126.com反映。”