昆明医科大学首个中外合作办学机构正式获批

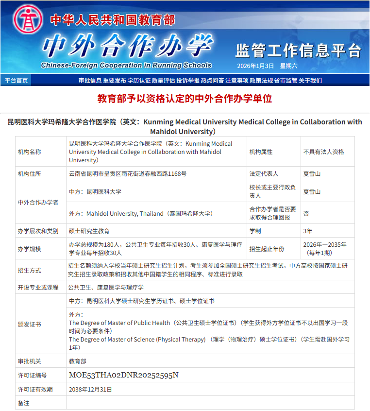
2025年12月31日,教育部正式批复同意昆明医科大学与泰国玛希隆大学合作设立昆明医科大学玛希隆大学合作医学院。该机构是云南省首个医学类非独立法人中外合作办学机构,也是国内300余所非独立法人中外合作办学机构中的8所医学类非独立法人中外合作办学机构之一,实现了昆明医科大学中外合作办学从“项目合作”向“机构共建”的历史性跨越,是昆明医科大学长期坚持教育对外开放、不断深化对外交流合作的重要成果。

昆明医科大学玛希隆大学合作医学院紧密对接国家战略与云南经济社会和高等教育高质量发展需要,设置护理学本科专业和公共卫生、康复医学与理疗学两个硕士专业,计划于今年开始实体化运行,每年招生160人。学院坚持立德树人根本任务,全面引进泰国玛希隆大学教育理念、教学模式、师资力量、课程教材、管理制度以及办学经验等优质教育教学资源,聚焦国际化、复合型、高层次人才培养目标,共同培养具有深厚家国情怀、广阔全球视野、良好科学素养、较强实践能力、德智体美劳全面发展的卓越创新医学人才。

玛希隆大学是泰国最古老、最负盛名的公立大学之一,具有100余年的办学历史。该校是以医学为主的综合性、多学科世界一流大学,人才培养涵盖本科、硕士及博士层次,其医学、护理学、公共卫生、康复医学等专业享有世界声誉,综合实力在泰国排名第2,在2025年QS世界大学医学专业排名中位于全球前150名。2021年,昆明医科大学与玛希隆大学合作举办护理学本科中外合作办学项目,成为云南省首个医学类专业本科层次中外合作办学项目,项目的顺利实施为云南乃至全国培养了一批高层次创新型护理人才。此次中外合作办学机构获批,不仅是教育部对昆明医科大学中外合作办学工作的认可和肯定,也标志着两校在人才培养、科学研究和卫生服务等领域全方位交流合作开启新的篇章,将为昆明医科大学深化改革推动医学教育高质量发展提供可借鉴经验和模式,同时也为中泰两国教育和卫生合作搭建起新的桥梁。

昆明医科大学玛希隆大学合作医学院的设立是学校主动服务和融入高质量共建“一带一路”和服务云南面向南亚东南亚辐射中心建设,积极推进高水平教育对外开放和医学教育高质量发展的重要举措。学校将以此为契机,进一步优化开放办学布局,深化对外交流合作内涵,持续提升人才培养质量和国际影响力,为服务云南高等教育高质量发展,加快推进高水平开放型医科大学建设提供更多人才支撑和智力支持。

联系方式

  • 联系地址:昆明市呈贡区雨花街道春融西路1168号
  • 联系电话:0871-65922555  联系邮编:650500
关注微信公众号
关注新浪微博
Copyright (c) 2007-2024  昆明医科大学  滇ICP备05001248号-2
滇公网安备 53011402000299号